Codetown ::: a software developer's community
Chicago Kotlin User Group x Android Listeners
Hosted at GrubHub, July 17
Coroutines are the new hot stuff, and right now they’re being added to lots of libraries. But what if you don’t want to use an alpha01 in production code? What can coroutines do on their own, right now? In this talk, we’ll discuss the power behind structured concurrency and how we can use it to make our entire stack lifecycle-aware. We’ll look at examples of how to turn any callback or long-running code into a coroutine, and we’ll go over when and how to use Channels to handle hot streams of data without leaking. Finally, and most importantly, we’ll see how we can use these tools to inform our application architecture, so that we can quickly write maintainable and testable features. Thanks to GrubHub for hosting!
Tags:
Codetown is a social network. It's got blogs, forums, groups, personal pages and more! You might think of Codetown as a funky camper van with lots of compartments for your stuff and a great multimedia system, too! Best of all, Codetown has room for all of your friends.
Created by Michael Levin Dec 18, 2008 at 6:56pm. Last updated by Michael Levin May 4, 2018.
Check out the Codetown Jobs group.

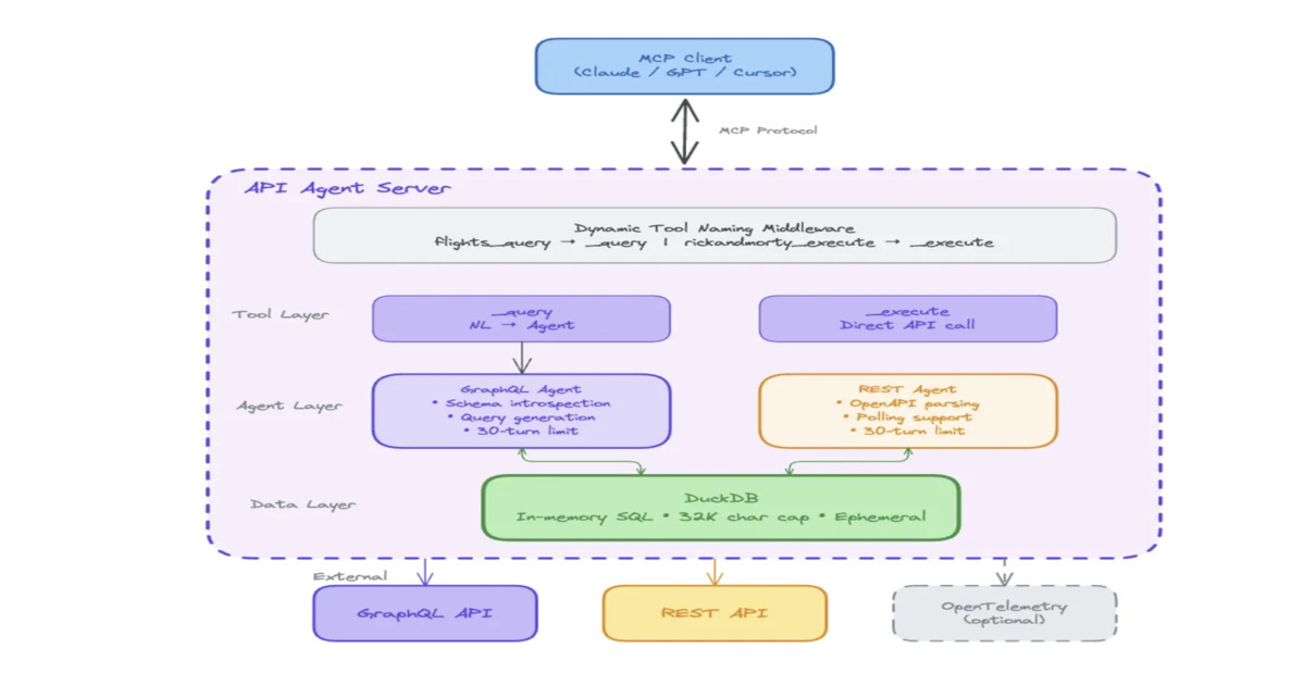
Agoda engineers developed API Agent, enabling a single MCP server to access any internal REST or GraphQL API with zero code and zero deployments. The system reduces overhead from multiple APIs, supports AI-assisted queries, and uses in-memory SQL post-processing for safe, scalable data handling across internal services.
By Leela KumiliIn this episode, Thomas Betts chats with Muzeeb Mohammad about building event-driven microservices for financial systems. The discussion covers some of the core principles and patterns for event-driven architectures, reasons for using these patterns, and some of the challenges related to finance and other highly-regulated industries.
By Muzeeb Mohammad
In this article, the authors outline protocols for building extensible multi-agent MLOps systems. The core architecture deliberately decouples orchestration from execution, allowing teams to incrementally add capabilities via discovery and evolve operations from static pipelines toward intelligent, adaptive coordination.
By Shashank Kapoor, Sanjay Surendranath Girija, Lakshit Arora
Google Research tried to answer the question of how to design agent systems for optimal performance by running a controlled evaluation of 180 agent configurations. From this, the team derived what they call the "first quantitative scaling principles for AI agent systems", showing that multi-agent coordination does not reliably improve results and can even reduce performance.
By Sergio De Simone
This week's Java roundup for February 9th, 2026, features news highlighting: the first release candidate of JDK 26 and Gradle 9.4; milestone releases of Micrometer Metrics and Micrometer Tracing; beta releases of Open Liberty 26.0.0.2 and EclipseStore 4.0; and maintenance releases of Spring Framework, Micronaut, Quarkus.
By Michael Redlich
© 2026 Created by Michael Levin.
Powered by