Codetown ::: a software developer's community
a few people at the millennium park, Abuja
Tags:
Comment
Codetown is a social network. It's got blogs, forums, groups, personal pages and more! You might think of Codetown as a funky camper van with lots of compartments for your stuff and a great multimedia system, too! Best of all, Codetown has room for all of your friends.
Created by Michael Levin Dec 18, 2008 at 6:56pm. Last updated by Michael Levin May 4, 2018.
Check out the Codetown Jobs group.

Thiago Ghisi discusses the strategic evolution required to lead 100+ engineers without breaking the organization. He explains his "Three Levels of Impact" framework and shares practical lessons on speeding up decision-making, cultivating leadership teams, and building organizational resilience. Learn why he views reorgs as a continuous deployment feature rather than a one-time traumatic event.
By Thiago Ghisi
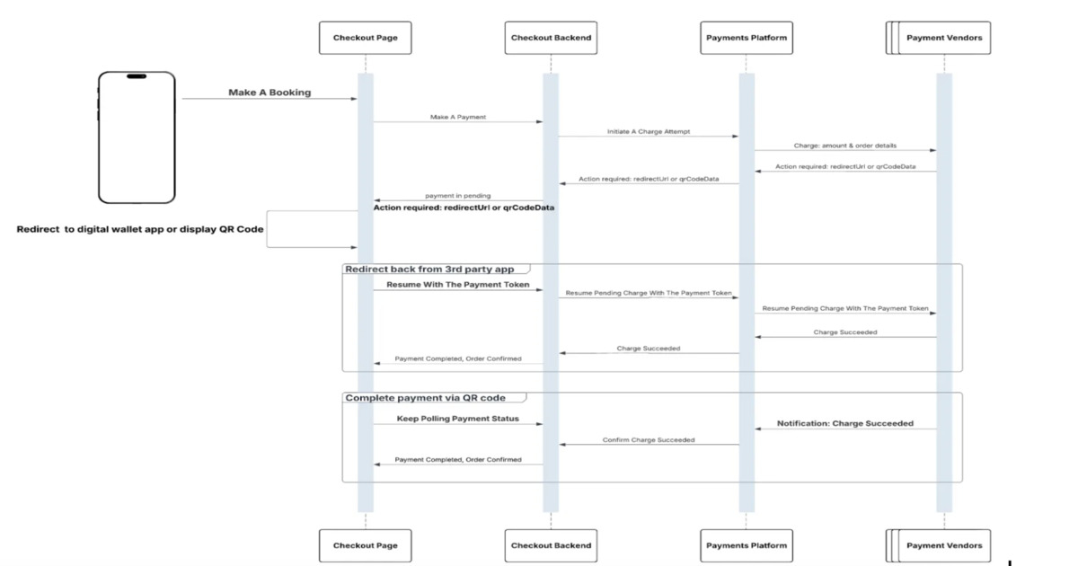
Airbnb expands its global checkout with the “Pay as a Local” initiative, supporting over 20 locally preferred payment methods across 220 markets. The company replatformed its payments system with domain-oriented services, reusable flow archetypes, and a centralized configuration, enhancing integration speed, reliability, testing, and observability for diverse payment methods worldwide.
By Leela Kumili
Nicknamed MyTerms, the new 7012-2025 IEEE standard defines mechanisms for exchanging personal information between individuals and online service providers, and specifies how individuals can enforce their privacy requirements during transactions.
By Sergio De Simone
The Gradio team has released Daggr, a new open-source Python library designed to simplify the construction and debugging of multi-step AI workflows. Daggr allows developers to define workflows programmatically in Python while automatically generating a visual canvas that exposes intermediate states, inputs, and outputs for each step in the pipeline.
By Robert Krzaczyński
In this article, the author diagnoses common failures in ML initiatives, including weak problem framing and the persistent prototype-to-production gap. The piece provides practical, experience-based guidance on setting clear business goals, treating data as a product, and aligning cross-functional teams for reliable, production-ready ML delivery.
By Wenjie Zi
© 2026 Created by Michael Levin.
Powered by
You need to be a member of Codetown to add comments!
Join Codetown