Codetown ::: a software developer's community
Sort by:
Codetown is a social network. It's got blogs, forums, groups, personal pages and more! You might think of Codetown as a funky camper van with lots of compartments for your stuff and a great multimedia system, too! Best of all, Codetown has room for all of your friends.
Created by Michael Levin Dec 18, 2008 at 6:56pm. Last updated by Michael Levin May 4, 2018.
Check out the Codetown Jobs group.

Most SwiftUI educational content focuses on small projects and sample apps that do not explain what it means to adopt it in a 50 million user app developed by a team of 20+ iOS engineers. This article will attempt to fill this gap. and show how to succeed without breaking your team, your app, or your users' trust along the way.
By Jimit Patel
Digital sovereignty is about maintaining control of critical systems by limiting reliance on any single vendor. Open standards and portable architectures reduce lock‑in and keep migration options open, even when providers change pricing, licensing, or viability. Full independence is impossible, but disciplined design and clear guardrails strengthen resilience.
By Jakob Beckmann
At QCon London 2026, James Hall discussed running AI workloads directly in browsers, highlighting local processing benefits such as enhanced privacy, reduced latency and cost. He examined technologies like Transformers.js and WebGPU, illustrated practical applications, and provided guidelines for browser-based AI implementation, emphasizing appropriate use cases and evaluation principles.
By Daniel Curtis
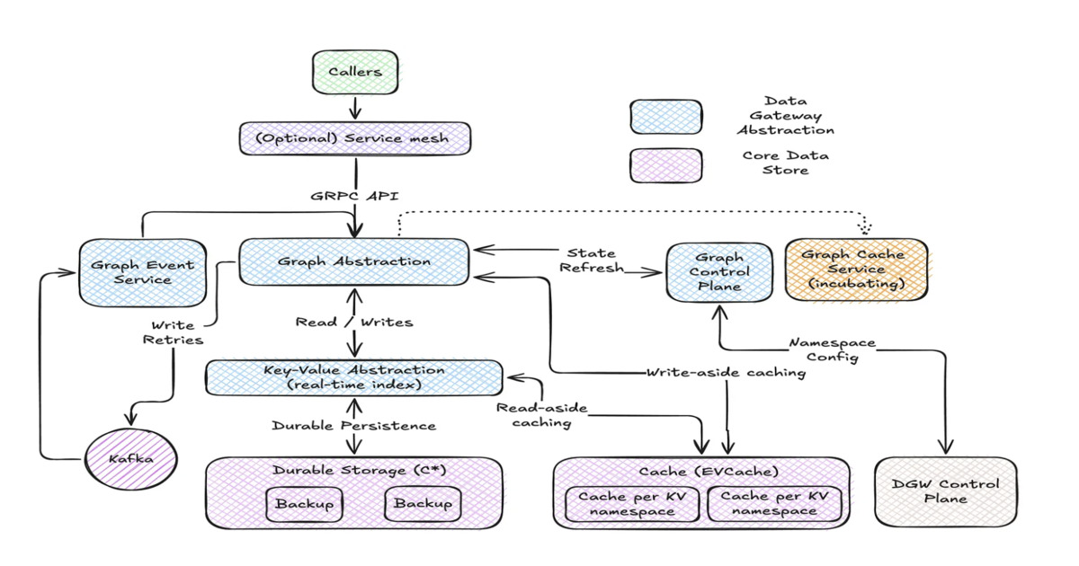
Netflix engineers built Graph Abstraction, a high-throughput platform managing 650 TB of graph data with millisecond latency. Supporting services from Netflix Gaming’s social graphs to operational topology graphs, it maintains global availability via asynchronous replication. This article covers its architecture, caching, and traversal design for high-scale performance.
By Leela Kumili
Anurag Kale discusses the transition from centralized data bottlenecks to a decentralized Data Mesh architecture at Horse Powertrain. He explains the four pillars - domain ownership, data as a product, self-serve platforms, and federated governance - to empower autonomous teams. Learn how to apply DDD and platform engineering to scale analytical value and align data strategy with business goals.
By Anurag Kale
© 2026 Created by Michael Levin.
Powered by